医院院训:
厚德 博学 传承 创新
办院宗旨:
以人为本 尚善弘仁
首页
医院概况
医院简介
工团党建
医院荣誉
新闻中心
医讯
医院公告
医院要闻
招标公告
出诊动态
患者服务
导医资讯
医保须知
挂号须知
医疗服务信息
联系我们
专科介绍
专家介绍
名中医工作室与传承基地
广东省名中医林定坤教授经验传承基地
刘毅广东省基层老中医药专家传承工作室
李洁霞广州市基层名中医传承工作室
护理园地
护理动态
专科护理
中医护理
人才招聘
下载中心
搜索:
医生
资讯
搜索
热门查询:
挂号
|
门诊
|
医生
|
新闻中心
医院公告
医讯
医院要闻
招标公告
招标公告
«上一篇
下一篇»
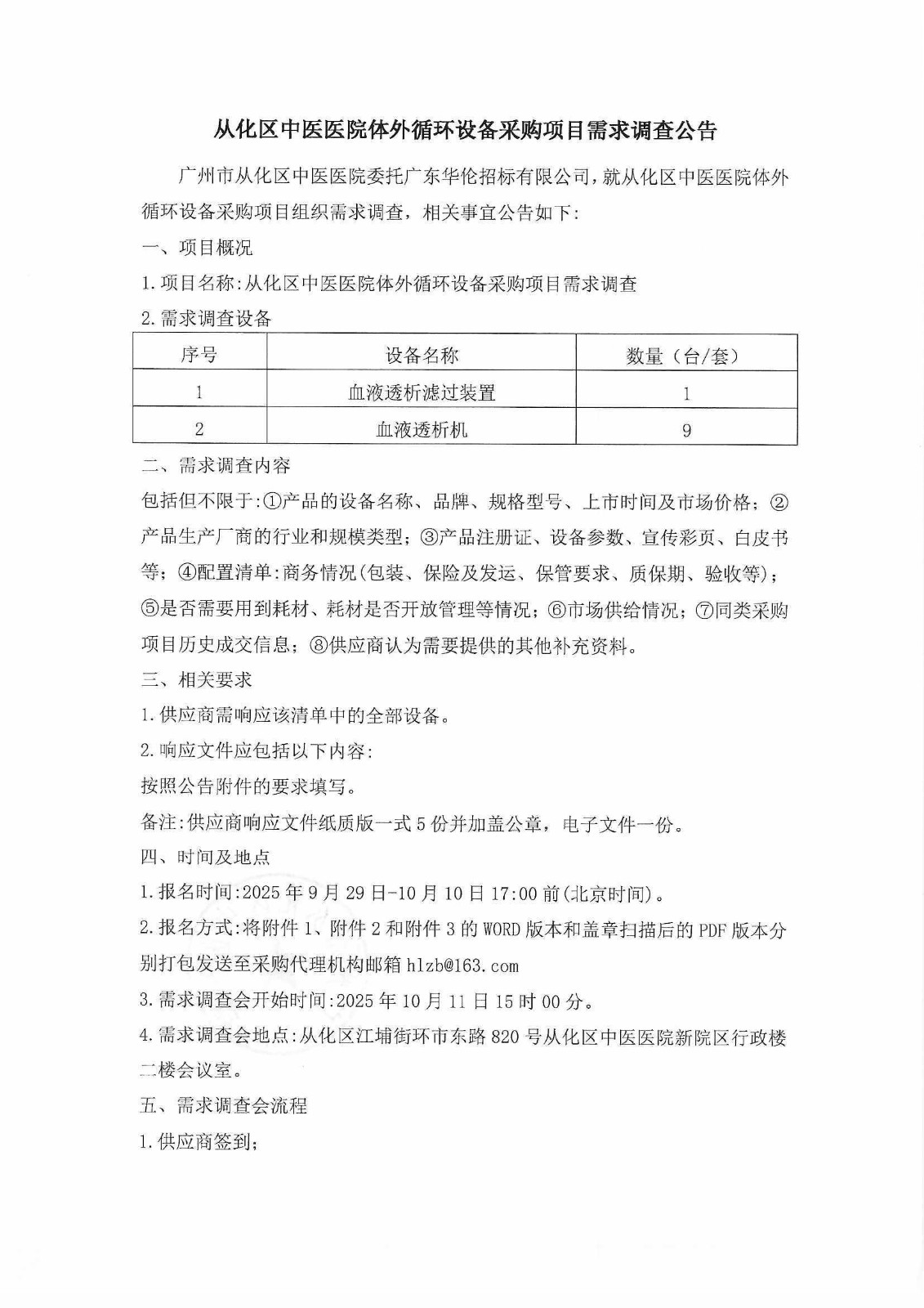
从化区中医医院体外循环设备采购项目需求调查公告
附件1:报名表.docx
附件2:需求调查响应文件(模板).docx
附件3 :需求调查需要供应商填写的信息汇总表.xlsx
相关阅读:
▪
从化区中医医院共享充电宝项目遴选结果公告
▪
广州市从化区中医医院医用家具项目院内竞争性磋商公告
▪
从化区中医医院医用计量器具检定校准服务项目院内竞争性磋商公告
▪
从化区中医医院结核分枝杆菌特异性细胞免疫反应检测外送服务采购项目院内竞争性磋商时...
▪
从化区中医医院病媒生物防制服务采购项目院内竞争性磋商公告
友情链接
首页
医院概况
新闻中心
出诊动态
患者服务
专科介绍
专家介绍
护理园地
人才招聘
↑