医院院训:
厚德 博学 传承 创新
办院宗旨:
以人为本 尚善弘仁
首页
医院概况
医院简介
工团党建
医院荣誉
新闻中心
医讯
医院公告
医院要闻
招标公告
出诊动态
患者服务
导医资讯
医保须知
挂号须知
医疗服务信息
联系我们
专科介绍
专家介绍
名中医工作室与传承基地
广东省名中医林定坤教授经验传承基地
刘毅广东省基层老中医药专家传承工作室
李洁霞广州市基层名中医传承工作室
护理园地
护理动态
专科护理
中医护理
人才招聘
下载中心
搜索:
医生
资讯
搜索
热门查询:
挂号
|
门诊
|
医生
|
新闻中心
医院公告
医讯
医院要闻
招标公告
招标公告
下一篇»
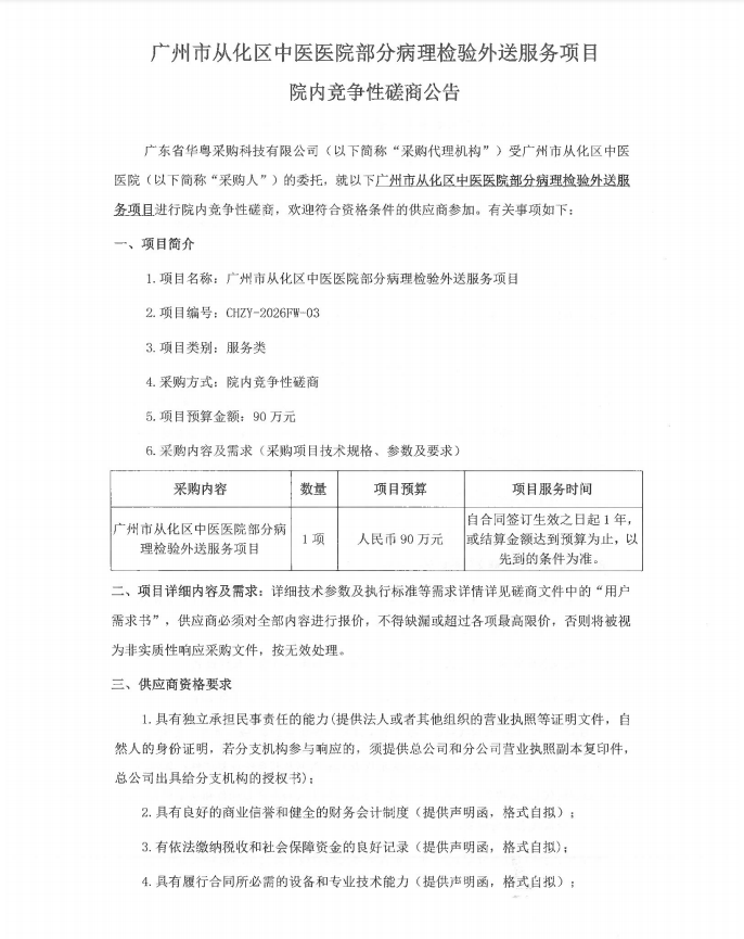
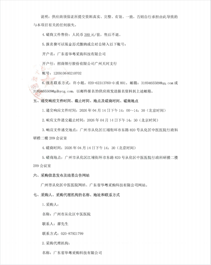
广州市从化区中医医院部分病理检验外送采购磋商公告
相关阅读:
▪
广州市从化区中医医院部分病理检验外送采购磋商公告
▪
从化区中医医院空调系统及相关配套设施维修保养服务项目院内磋商成交结果公告
▪
从化区中医医院医疗设备、设施维修保养服务采购项目成交公告(项目编号:CHZY-20...
▪
从化区中医医院院内采购项目结果公告
▪
从化区中医医院血液透析设备采购(0809-26401GZC103005401)院...
友情链接
首页
医院概况
新闻中心
出诊动态
患者服务
专科介绍
专家介绍
护理园地
人才招聘
↑