医院院训:
厚德 博学 传承 创新
办院宗旨:
以人为本 尚善弘仁
首页
医院概况
医院简介
工团党建
医院荣誉
新闻中心
医讯
医院公告
医院要闻
招标公告
出诊动态
患者服务
导医资讯
医保须知
挂号须知
医疗服务信息
联系我们
专科介绍
专家介绍
名中医工作室与传承基地
广东省名中医林定坤教授经验传承基地
刘毅广东省基层老中医药专家传承工作室
李洁霞广州市基层名中医传承工作室
护理园地
护理动态
专科护理
中医护理
人才招聘
下载中心
搜索:
医生
资讯
搜索
热门查询:
挂号
|
门诊
|
医生
|
新闻中心
医院公告
医讯
医院要闻
招标公告
招标公告
«上一篇
下一篇»
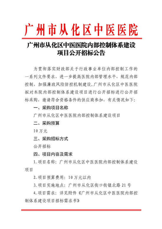
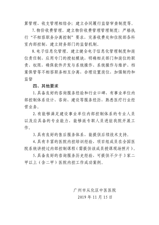
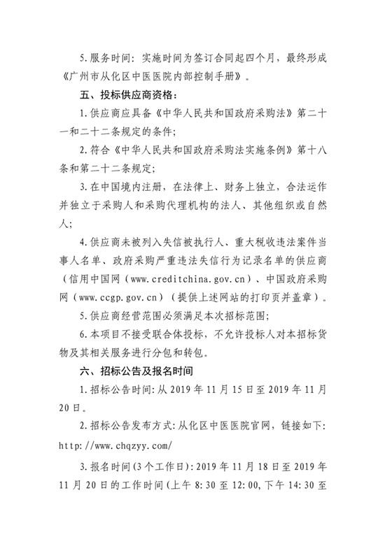
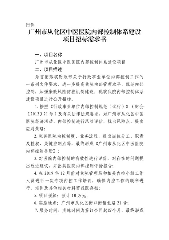
广州市从化区中医医院内部控制体系建设项目公开招标公告
相关阅读:
▪
从化区中医医院心电图机采购项目院内磋商公告
▪
广州市从化区中医医院医用耗材采购遴选结果公告
▪
广州市从化区中医医院内部零星修缮、装修工程服务项目调研公告
▪
从化区中医医院车辆维修保养服务项目调研公告
▪
广州市从化区中医医院医用耗材采购遴选二次公告(从中医 耗材〔2026〕0001号...
友情链接
首页
医院概况
新闻中心
出诊动态
患者服务
专科介绍
专家介绍
护理园地
人才招聘
↑